Kjøkkenfunksjoner Nye Drammen sykehus (2025)
Vestre Viken HF - Drammen sykehus
4.10 SentralkjøkkenSR.071.02 Kjøkken, produksjonSR.071.05 Kjøkken
Vestre Viken HF har en sykehusbasert forsyningsstruktur for mat. Nye Drammen sykehus er planlagt med sentralkjøkken som produserer mat med serveringsformen kok-kjøl-porsjon. Varmmaten porsjonspakkes, emballeres og kjøles ned. Kjølte porsjonspakker leveres til avdelingskjøkken hvor rettene varmes opp etter behov.
Sentralkjøkkenet ved Nye Drammen sykehus leverer mat til avdelingskjøkken og kantinekjøkken ved Nye Drammen sykehus, i tillegg til eksterne lokasjoner. Nye Drammen sykehus er planlagt med 378 somatiske sengeplasser, og 167 senger innenfor psykisk helsevern. Til sammen er det 545 sengeplasser.
Sentralkjøkkenet og kantinekjøkkenet er plassert hver for seg. Det planlegges med at kantinekjøkkenet produserer det meste av mat til kantine selv, i tillegg til at vil være noen leveranser fra sentralkjøkkenet til kantine. Kantinekjøkken med kiosk mottar også leveranser av mat fra vare- og distribusjonssentralen (ikke via sentralkjøkkenet).
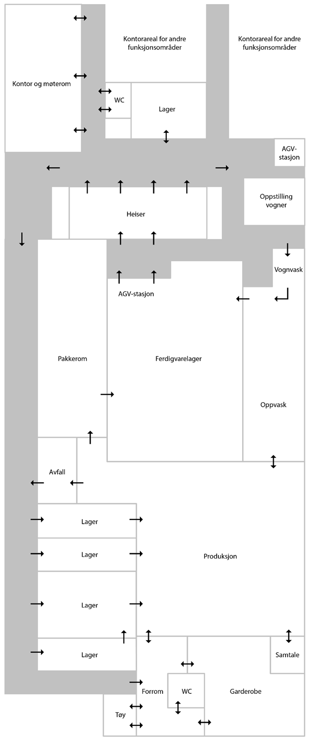
Sentralkjøkken
Sentralkjøkkenet med tilhørende arealer ved Nye Drammen sykehus er prosjektert til ca. 790 m2. Nedenfor vises det to skisser baser på plantegning. Den første skissen viser flyt i sentralkjøkkenet. Den andre skissen viser tilhørende varemottak for mat i vare- og distribusjonssentralen som ligger i etasjen under. Nedenfor skissene vises sentralkjøkkenets romprogram.


Romprogram sentralkjøkken, Nye Drammen sykehus:
| Romfnr | Romnavn og rombetegnelse | Programmert areal | Prosjektert areal | Kommentar |
|---|---|---|---|---|
| Varemottak: | ||||
| 16.08.014 | Varemottak | 30 | 40,7 | Plassert ved sykehusets varemottak som ligger i etasjen under sentralkjøkkenet. Kjøkkenets varemottak er et eget rom med tilgang på heis for vertikal forbindelse til korridor utenfor sentralkjøkkenet. |
| Lager: | ||||
| 16.08.033 | Lager, kjøl mat | 32 | 32,5 | |
| 16.08.035 | Lager, kjøl mat | 16 | 15,9 | |
| 16.08.037 | Lager, frys mat | 16 | 16 | |
| 16.08.038 | Lager, tørrmat | 16 | 15,9 | |
| 16.08.039 | Lager, forbruksvarer | 16 | 19,8 | |
| Tilberedning og produksjon: | ||||
| 16.08.042 | Kjøkken, produksjon | 160 | 159,1 | |
| 16.08.041 | Pakkerom, kjølt | 80 | 67,2 | |
| Ferdigvarelager: | ||||
| 16.08.036 | Lager, kjøl mat | 105 | 130,3 | |
| Avfall: | ||||
| 16.08.021 | Avfall, matavfall, kjøl | 10 | 12,2 | |
| Oppvask, vognvask, renhold: | ||||
| 16.08.026 | Oppvask | 35 | 31,8 | |
| 16.08.044 | Forrom, rengjøring vogner | 5 | 9,9 | Det programmerte arealet er tegnet som transportareal mellom rom med plass til et par vogner. Areal i korridor benyttes til oppstilling av vogner, se romnr. 80.06.355 som ikke er programmert som nettoareal under sentralkjøkkenet. |
| 80.06.355 | Korridor uren | 0 | 42 | Ikke programmert under kjøkken, men som korridor. Burde vært programmert som nettoareal, og inkluderes derfor her |
| 16.08.032 | Rengjøring, vogner | 20 | 53,5 | |
| 16.08.028 | Renhold | 7 | 3,9 | |
| Støtterom for personale i tilknytning til sentralkjøkkenet: | ||||
| 16.08.040 | Forrom | 5 | 23,7 | |
| 16.08.001 | Lager, tøy | 3 | 2,6 | |
| 16.08.002 | Lager, tøy urent | 3 | 2,5 | |
| 16.08.003 | Dusj, personal | 10 | 3,9 | |
| 16.08.004 | Dusj, personal | 6 | 3,7 | |
| 16.08.005 | Garderobe, personal | 35 | 17,1 | |
| 16.08.006 | Garderobe, personal | 19 | 12,3 | |
| 16.08.007 | Toalett, stor | 4 | 5,5 | |
| 16.08.009 | Toalett, personal | 2 | 1,7 | |
| 16.08.010 | Toalett, personal | 2 | 1,7 | |
| 16.08.048 | Samtale | 0 | 5,5 | |
| Støtterom for personale utenfor sentralkjøkkenet (korridor imellom): | ||||
| 16.08.023 | Kontor | 9 | 11,7 | |
| 16.08.024 | Kontor, 3 plasser | 18 | 17,9 | |
| 16.08.029 | Pause, møte | 22 | 23,4 | |
| 16.08.030 | Toalett, personal | 2 | 1,9 | |
| 16.08.031 | Toalett, personal | 2 | 1,9 | |
| SUM: | 789,2 |
Kantinekjøkken
Kantinekjøkkenet med tilhørende arealer i Nye Drammen sykehus er prosjektert til ca. 240 m2. Nedenfor vises det en skisse basert på plantegning som viser flyt i kantinekjøkkenet. Nedenfor skissen vises romprogram for kantinekjøkken og kantine.

Romprogram kantinekjøkken, Nye Drammen sykehus:
| Romfnr | Romnavn og rombetegnelse | Programmert areal | Prosjektert areal | Kommentar |
|---|---|---|---|---|
| Mottakskontroll og utpakking: | ||||
| 18.03.003 | Varemottak | 10 | 11,2 | Arealet er i praksis noe større enn 11,28 m2 ettersom arealet er plassert i intern korridor i sentralkjøkkenet |
| Lager: | ||||
| 18.03.004 | Lager, frys mat | 10 | 8,9 | |
| 18.03.009 | Lager, tørrmat | 20 | 22,5 | |
| 18.03.015 | Lager, kjøl mat | 20 | 14 | |
| 18.03.022 | Lager, kjøl mat | 10 | 9,3 | |
| Kjøkken: | ||||
| 18.03.012 | Kjøkken, kantine | 55 | 62,7 | |
| Innlevering fra kantine, oppvask, renhold: | ||||
| 18.03.021 | Oppvask, Innlevering | 0 | 9,8 | |
| 18.03.016 | Oppvask | 40 | 38,6 | |
| 18.03.005 | Renhold | 3 | 2,7 | |
| Støtterom: | ||||
| 18.03.007 | Garderobe, personal | 10 | 7,3 | |
| 18.03.017 | Garderobe, personal | 10 | 7,4 | |
| 18.03.018 | Dusj, personal | 2 | 1,9 | |
| 18.03.019 | Dusj, personal | 2 | 1,9 | |
| 18.03.010 | Toalett, personal | 2 | 1,7 | |
| 18.03.011 | Toalett, personal | 2 | 1,7 | |
| 18.03.006 | Kontor, 2 plasser | 12 | 11,8 | |
| 18.03.009 | Pause, møte | 16 | 15,7 | |
| SUM | 238,6 |
Romprogram kantine og kiosk, Nye Drammen sykehus:
| Romfnr | Romnavn og rombetegnelse | Programmert areal | Prosjektert areal | Kommentar |
|---|---|---|---|---|
| 18.03.013 | Salgsområde | 120 | 92,7 | |
| 18.03.013 | Kantine | 150 | 148,8 | |
| 18.03.013 | Kafé | 100 | 126,5 | |
| 18.03.013 | Kantine, personal | 150 | 173,3 | |
| SUM | 541,3 |
Avdelingskjøkken
Nedenfor er et eksempel på et avdelingskjøkken i Nye Drammen sykehus, som er prosjektert til ca. 29 m2. Oppholdsrommet er inndelt i to deler, på henholdsvis 22 m2 og 13 m2, hvorav den største delen har innredning i tilknytning servering fra avdelingskjøkkenet. Se utsnitt av plantegning nedenfor.
